百岁山紧急声明!
炒股就看金麒麟分析师研报,权威,专业,及时,全面,助您挖掘潜力主题机会!
农夫山泉向香港消费者委员会发律师函后,百岁山也在7月16日发表了最新声明。
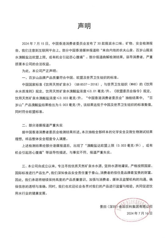
记者从百岁山官方渠道获悉,针对香港消费者委员会发布的百岁山瓶装水样本检出每升3微克的溴酸盐,达到欧盟适用于经臭氧处理的天然矿泉水和泉水的溴酸盐最大限值一事,百岁山发表声明,公司品牌产品质量符合中国、欧盟及世界卫生组织的标准,部分报道曲解检测结果,误导消费者,严重损害公司的合法权益。
百岁山发表最新声明
7月15日,香港消费者委员会披露,在本地市面上购买了30款常见的瓶装水样本进行测试后发现,来自内地的百岁山和农夫山泉的瓶装水样本均检出每升3微克的溴酸盐,达到欧盟适用于经臭氧处理的天然矿泉水和泉水的溴酸盐最大限值,但远低于美国、日本、英国以及世界卫生组织订立的饮用水质量标准——每升10微克溴酸盐。
自然界的水中几乎没有溴酸盐,饮用水在进行臭氧消毒杀菌的过程中,水体中自然存在的溴化物就会在臭氧的作用下变成溴酸钠、溴酸钾等溴酸盐类物质。香港消费者委员会表示,摄取大量溴酸盐可导致恶心、腹痛、呕吐及腹泻,严重情况还有可能影响肾脏及神经系统。
对此,百岁山7月16日发表声明称,部分报道曲解检测结果,误导消费者,严重损害公司的合法权益。

百岁山表示,公司品牌产品质量符合中国、欧盟及世界卫生组织的标准。中国国家标准《饮用天然矿泉水》与世界卫生组织(WHO)的《饮用水水质准则》规定,饮用天然矿泉水溴酸盐浓度0.01毫克/升。《欧盟委员会指令》规定饮用天然矿泉水溴酸盐浓度≤0.003毫克/升。“香港消费者委员会”抽检结果中,“百岁山”产品溴酸盐结果检出为0.003毫克/升该结果远低于中国及世界卫生组织的标准数值同时符合欧盟标准。
据香港消费者委员会检测结果所述,本次抽检全部样本的化学安全及微生物测试结果理想,样品整体安全程度令人满意。百岁山表示,上述检测结果经部分港媒报道后,出现了“溴酸盐达欧盟上限(0.003毫克/升),或有机会引起恶心腹痛”等误导性描述,与事实不符,报道严重失实。
百岁山进一步表示,公司自成立以来,专注寻找优质天然矿泉水水源,坚持水源地灌装,严格按照国家国际标准进行产品生产,公司深知食品安全责任重于泰山,消费者的信任是品牌最宝贵的财富。
农夫山泉发律师函
在百岁山发表声明前,农夫山泉已向香港消费者委员会发律师函,指出香港消委会三大错误:适用标准错误、标准判断错误、明显主观误导,并请香港消费者委员会立即澄清、道歉并消除影响。详情可戳:最新!农夫山泉:已发律师函!
农夫山泉认为,首先,香港消费者委员会适用标准存在错误。文章表明,被检测的农夫山泉产品为饮用天然水产品,测试结果表格中该产品的成分也明确标注“天然水(深层湖水)”。但在评价时,香港消费者委员会却将其放在“天然矿泉水”序列与不同类产品比较,并适用了欧盟“天然矿泉水”标准。
农夫山泉表示,公司饮用天然水产品,即使采用欧盟地区标准,也应适用欧盟“饮用水”安全标准而非“天然矿泉水”标准评价。而根据欧盟饮用水安全标准,溴酸盐安全含量为不超过10微克/升。中国、中国香港、美国、日本、世界卫生组织等各类饮用水安全标准中,溴酸盐安全规定也均为不超过10微克/升。农夫山泉饮用天然水产品为3微克/升,完全符合以上各国各地区饮用水安全标准,属于优质合格产品。
其次,香港消费者委员会标准判定存在错误。农夫山泉认为,公司饮用水作为生产和销售于内地及香港地区的产品,必然以所属区域的法规为优先适用标准。农夫山泉产品严格符合内地及香港地区的生产标准要求,所有瓶装水出厂前均需经过消毒环节(目前行业主要采用臭氧杀菌方式)。香港消费者委员会将香港地区销售的产品套用并不应适用的第三方标准,罔顾不同法规要求下的生产、技术背景差异,且不考虑臭氧处理的效应,得出的结论极不科学也极不严谨。
农夫山泉表示,即使如香港消费者委员会所述套用欧盟天然矿泉水标准进行评价,农夫山泉天然水产品的溴酸盐含量依旧符合规定。文章载明,该次农夫山泉天然水产品的溴酸盐检测值仅为3微克/升,这远远低于欧盟同类产品控制标准(10微克/升)中位线以下,体现了农夫山泉天然水产品的良好品控能力,产品品质符合各国家和地区的安全要求。
此外,农夫山泉还认为,香港消费者委员会评价语言不专业、有故意误导性。农夫山泉表示,任何标准只有:“合格”或“不合格”,使用“上限”或“下限”是明显故意错误,有意误导。
标签: 百岁
相关文章
