货币基金7日年化收益率持续下行如何应对?这只基金大幅调降管理费
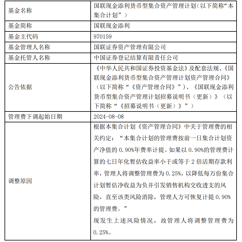
近日,国联证券资管公告,自8月8日起将国联现金添利的管理费调整为0.25%,而调整之前为0.9%。记者注意到,此次降费和此前的行业集体调降管理费不太一样。
国联证券资管在公告中表示,调整的原因在于合同中约定了“如果以0.90%的管理费计算的七日年化暂估收益率小于或等于2倍活期存款利率,管理人将调整管理费为0.25%,以降低每万份集合计划暂估净收益为负并引发销售机构交收透支的风险,直至该类风险消除,管理人方可恢复计提0.90%的管理费。现发生了上述风险情况,故调整管理费为0.25%。”
除了该基金,记者注意到,目前已有几十只货币基金的7日年化收益率低于1%,还有多只重要货币市场基金的7日年化收益率也下行到低于1.5%。
管理费从0.9%调至0.25%
今日,国联证券资管公告称,自8月8日起将国联现金添利的管理费调整为0.25%,而在调整之前,该基金的管理费是按前一日集合计划资产净值的0.9%年费率计提。
也就是说,管理费直接从0.9%降至0.25%,降幅超70%。不过记者注意到,此次降费跟此前行业集体的降费不太一样。
国联证券资管在公告中表示,调整的原因在于合同中约定了“如果以0.90%的管理费计算的七日年化暂估收益率小于或等于2倍活期存款利率,管理人将调整管理费为0.25%,以降低每万份集合计划暂估净收益为负并引发销售机构交收透支的风险,直至该类风险消除,管理人方可恢复计提0.90%的管理费。”
国联证券资管还表示:“现发生了上述风险情况,故管理人将调整管理费为0.25%。”

公开资料显示,8月8日国联现金添利的7日年化收益率仅有0.787%,不过在管理费调整之后,每万份收益为0.3637元。

多只货币基金7日年化收益率低于1%
除了这只基金,记者注意到,目前已经有几十只货币基金的7日年化收益率下行到了1%以下,其中还有多只货币基金的7日年化收益率低于0.5%。
比如金鹰增益货币E,8月8日的数据显示,7日年化收益率仅为0.1720%;还有山证日日添利货币C,7日年化收益率仅为0.2970%,万份收益仅有0.0877元。
此外,一些重要货币市场基金的7日年化收益率也大多下行到了1.5%以下,比如8月8日的数据显示,天弘余额宝的7日年化收益率为1.4270%;易方达易理财货币A的7日年化收益率为1.4890%;广发天天利货币A的7日年化收益率为1.3980%。
值得一提的是,近期多家银行纷纷调整存款利率,其中活期存款利率大多调整至0.2%以下。那么,对于货币基金而言,未来收益率又会如何呢?
博时基金董事总经理兼固定收益投资二部总经理、投资总监魏桢分析指出:“货币基金收益主要受市场整体利率水平影响。中长期角度看我国正在经历增长模式的转型,更加关注高质量和可持续发展,金融服务实体,降低实体融资成本,在这一过程中广谱利率不断下行。短期看受益于流动性总量宽松,银行负债成本下移,存款与存单收益下行,以货币市场工具为主要投资标的的现金类产品收益明显下行。中长期因素与短期因素共同推动了货币基金收益的平稳下行。”
“未来货币基金收益受市场整体利率水平影响,预计三季度仍将呈低波稳健的走势,四季度临近年末时点,流动性季节性趋紧,货币市场利率预期有所上行,货币基金收益率中枢将迎来小幅回升。” 魏桢进一步表示。
标签: 基金
相关文章
-
公募基金费率改革顺利收官!赎回费100%归基金财产,让利于基民动了真格详细阅读
9月5日,中国证监会修订发布《公开募集证券投资基金销售费用管理规定(征求意见稿)》(下称“征求意见稿”),标志着公募基金行业第三阶段费率改革落地,...
2025-09-07 80 基金
-
ESG公募基金周榜第95期丨上榜基金连续收涨,泛ESG主题收益率全面领先详细阅读
2022年10月,每经品牌价值研究院构建ESG公募基金数据库,并自此推出“ESG公募基金周榜”,通过追踪ESG基金表现、分析排名及变动背后可能的原因,...
2025-08-31 105 基金
-
10亿元!南方基金二季度大手笔赎回旗下基金详细阅读
专题:聚焦2025基金二季报:AI、医药、新消费…谁是基金新宠? 来源:茶杯白水 二季度,南方基金主动赎回旗下基金超10亿元,以FOF产品和偏...
2025-07-26 72 基金
-
2025公募基金荣誉榜:泉果基金获得“2025最具潜力基金公司”荣誉详细阅读
专题:2025基金高质量发展大会 5月24日,新浪财经主办的2025基金高质量发展大会在深圳举行。监管层、专家学者、基金领军人、首席经济学家、百亿...
2025-05-25 126 基金
-
2025公募基金荣誉榜:国海富兰克林基金获得最佳基金投顾机构、投资者获得感最高成长型基金公司两项荣誉详细阅读
专题:2025基金高质量发展大会 5月24日,新浪财经主办的2025基金高质量发展大会在深圳举行。监管层、专家学者、基金领军人、首席经济学家、百亿...
2025-05-25 143 基金
-
2025公募基金荣誉榜:兴证全球基金获得投资者获得感最高头部基金公司、最佳基金投顾机构两项荣誉详细阅读
专题:2025基金高质量发展大会 5月24日,新浪财经主办的2025基金高质量发展大会在深圳举行。监管层、专家学者、基金领军人、首席经济学家、百亿...
2025-05-25 130 基金
