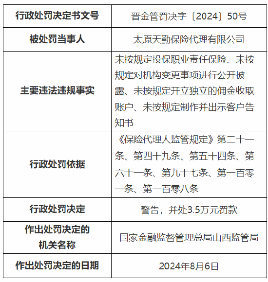
太原天勤保险代理有限公司被罚3.5万元:因未按规定对机构变更事项进行公开披露等违法违规行为
8月12日金融一线消息,国家金融监督管理总局山西监管局行政处罚信息公开表显示,太原天勤保险代理有限公司因未按规定投保职业责任保险、未按规定对机构变更事项进行公开披露、未按规定开立独立的佣金收取账户、未按规定制作并出示客户告知书,被国家金融监督管理总局山西监管局警告,并罚款3.5万元。
时任太原天勤保险代理有限公司执行董事兼总经理胡俊伟对太原天勤保险代理有限公司未按规定投保职业责任保险、未按规定对机构变更事项进行公开披露、未按规定开立独立的佣金收取账户、未按规定制作并出示客户告知书事项负有责任,被警告并罚款2.5万元。


标签: 太原
相关文章
-
太原热点新闻盘点,聚焦城市发展与民生焦点详细阅读
太原,这座历史文化名城,近年来在经济、文化、社会等多方面都取得了显著成就,在这座城市的发展进程中,一系列热点新闻引发了广泛关注,本文将为您盘点太原近期...
2025-09-23 13 太原
-
太原一对一网站排名系统,助力企业网站优化,提升网络竞争力详细阅读
随着互联网的飞速发展,越来越多的企业开始重视网络营销,希望通过网站优化提升品牌知名度,扩大市场份额,太原作为我国北方的重要城市,拥有丰富的企业资源,在...
2025-09-02 14 太原
-
太原一对一网站排名优化攻略,提升网站流量,抢占市场先机详细阅读
随着互联网的快速发展,越来越多的企业和个人开始重视网站建设,希望通过网站提升品牌知名度、扩大业务范围,在众多竞争者中,如何让自己的网站脱颖而出,成为众...
2025-09-02 13 太原
-
太原一对一网站排名,揭秘优质网站背后的秘密详细阅读
随着互联网的快速发展,越来越多的企业和个人开始重视网站建设,太原作为我国重要的工业基地和历史文化名城,网站建设行业也日益繁荣,如何在众多网站中脱颖而出...
2025-09-01 31 太原
-
太原本地二手车网站排名,盘点2023年最受欢迎的五大平台详细阅读
随着我国经济的快速发展,汽车已经成为人们日常生活中不可或缺的交通工具,而二手车市场作为汽车产业的重要组成部分,近年来也呈现出蓬勃发展的态势,在太原,众...
2025-09-01 33 太原
-
太原网站建设行业翘楚,排名第一名!揭秘成功秘诀!详细阅读
随着互联网技术的飞速发展,越来越多的企业开始重视网络营销,网站建设成为企业展示品牌、拓展市场的重要手段,在众多网站建设公司中,太原某网站建设公司凭借其...
2025-08-30 14 太原
