重磅!2024年中国及31省市薄膜太阳能电池行业政策汇总及解读(全)
登录新浪财经APP 搜索【信披】查看更多考评等级
转自:前瞻产业研究院
行业主要上市公司:拓日新能(002218)、上海电气(601727)、深赛格(000058)、明阳智能(601615)、隆基绿能(601012)、通威股份(600438)、协鑫集成(002506)、宝馨科技(002514)等。
1、政策历程图
薄膜太阳能电池作为新型太阳能电池,具有高转换效率、低成本、应用场景广泛等优势,契合光伏行业降本增效的主旋律,获得了国家的认可。近年来,国家层面出台相关政策推动薄膜电池产业发展,相关行业政策具体如下:

2、国家层面政策汇总及解读
——国家层面薄膜太阳能电池行业政策汇总
自2016年以来,发改委、工信部等多部门都陆续印发了支持、规范薄膜太阳能电池行业的发展政策,内容涉及薄膜太阳能电池发展规划及支持政策等。截至2024年5月我国薄膜太阳能电池行业重点政策如下:



——国家层面薄膜太阳能电池行业发展目标解读
2021年11月29日,国家能源局、科学技术部联合发布了《“十四五”能源领域科技创新规划》,聚焦大规模高比例可再生能源开发利用,研发更高效、更经济、更可靠的太阳能等可再生能源先进发电及综合利用技术。其中与薄膜太阳能电池行业相关举措如下:

3、各省市层面的政策汇总及解读
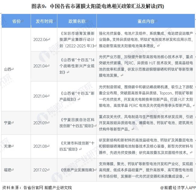
——31省市薄膜太阳能电池行业政策汇总
目前,我国主要省市薄膜太阳能电池相关政策如下表所示:




——31省市薄膜太阳能电池行业发展目标解读
“十四五”期间,我国主要省份也提出了薄膜太阳能电池行业的发展目标,其中浙江、山西、河南、河北、广东、江西等省份对于薄膜太阳能电池的政策数量较为完善,政策内容主要涉及铜铟镓硒、钙钛矿等新型薄膜太阳能电池。各省市薄膜太阳能电池政策如下:

更多本行业研究分析详见前瞻产业研究院《中国薄膜太阳能电池行业市场前瞻与投资战略规划分析报告》。
同时前瞻产业研究院还提供产业大数据、产业研究报告、产业规划、园区规划、产业招商、产业图谱、智慧招商系统、行业地位证明、IPO咨询/募投可研、专精特新小巨人申报等解决方案。在招股说明书、公司年度报告等任何公开信息披露中引用本篇文章内容,需要获取前瞻产业研究院的正规授权。
标签: 太阳能电池
相关文章
