什么情况?“土豪”超1亿元拍下股票 拒付尾款!1014万元保证金被没收

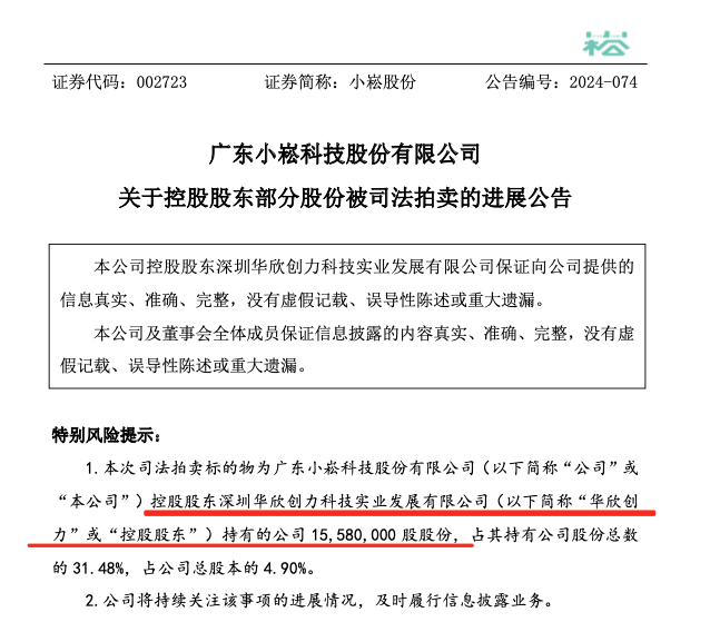
小崧股份(002723)近日披露,公司收到控股股东深圳华欣创力科技实业发展有限公司转来《广东省深圳市中级人民法院执行裁定书》。
裁定如下:不予退还买受人预交的保证金1014万元;重新拍卖、变卖华欣创力持有的公司1558万股股份以清偿债务。

证券时报·e公司记者注意到,上述裁定意味着,买家吴伟君此番白白损失了上千万元。
不放弃保证金将亏更多
早前,小崧股份于5月下旬披露,华欣创力所持公司1558万股股份将被第二次司法拍卖。记者在阿里拍卖上看到,上述拍卖起拍价为1.01亿元,保证金1014万元;拍卖吸引到2人报名,有7000多人围观。
6月21日上午10点,网拍结束,用户姓名吴伟君通过竞买号A5310以底价1.01亿元胜出。
吴伟君身份较为神秘,除了姓名外,上市公司的公告未披露其更多信息。
其上述竞买折合单价约6.512元/股。截至6月21日收盘,小崧股份股价报收于7.10元/股。以此观之,吴伟君竞买下这笔股权时有所浮盈。
之后,小崧股份股价持续下跌。
6月24日至7月5日,该股累计下跌16.34%。至缴款期限截止日(7月5日)收盘,该股报收于5.94元/股。
倘若吴伟君此时将股票过户到手上,则大约浮亏891万元。账面浮亏额仍低于其保证金金额,但吴伟君依然选择放弃。
"经控股股东委托律师与深圳中院经办本次司法拍卖的工作人员沟通后确定:至缴款期限截止日,买受人尚未交付标的物网拍成交余款。"上市公司此后披露。
吴伟君的这个选择倒也是无奈之举。

从盘面上看,7月8日至8月16日,小崧股份股价累计下跌14.81%,其间最高价为6元/股,最低价为4.89元/股。
以该股截至8月16日的收盘价(5.06元/股)估算,1558万股股份市值为7883.48万元。如果吴伟君当时选择将这些股票过户到自己名下,持有至今将亏损超过2000万元,远远高于其保证金金额。
对于上述股权拍卖的进展,上市公司表示,其与控股股东为不同主体,双方在资产、业务、财务等方面均保持独立,“该事项对公司现有的日常运营暂无较大影响。公司将密切关注该事项的进展,及时信披”。
法拍正收益案例多
记者梳理发现,近来,上市公司股票司法拍卖出现流拍的情况较多。整体来看,在已经成交的案例中,部分投资人获得了不错的收益。
8月中旬,美丽生态(维权)(000010)披露,竞买人李彬彬在福州市中级人民法院开展的“公司4000万股首发前限售股”项目公开竞价中,以最高应价胜出。该标的网络拍卖成交价格为5304万元。截至8月16日收盘,4000万股美丽生态股票市值约6800万元。

8月12日至13日,新动力(300152)控股股东徐州丰利所持公司3309.72万股股份被司法拍卖。最终上述股份被6位竞买人分批竞得,成交总额为5705.1万元。目前,这笔股权市值约6388万元。

8月初,自然人毛澄宇以5511.49万元竞拍下万隆光电(300710)406万股股份。截至目前,这笔股权市值6581.26万元。

同样是在8月初,股票法拍市场的常客钱林洁、上海楷巨信息科技有限公司分别以4695万元、7202.1万元竞拍下中创环保(维权)(300056)股票700万股、1100万股。截至目前,上述中创环保股权市值分别为5733万元、9009万元。

7月中旬,天风证券以7560.22万元竞拍下中恒汇志所持中安科(600654)3889万股股票。这笔股权当前的市值约8983.59万元。

标签: 尾款
相关文章
