平安人寿深圳分公司被罚98万:因销售误导等六项违法违规事实
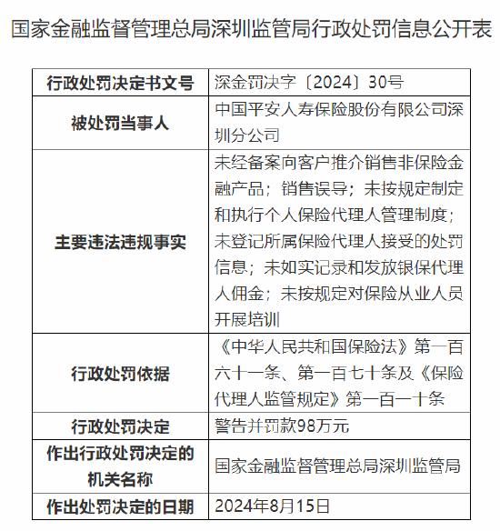
8月23日金融一线消息,国家金融监督管理总局深圳监管局行政处罚信息公开表显示,中国平安人寿保险股份有限公司深圳分公司被国家金融监督管理总局深圳监管局警告,并罚款98万元。主要违法违规事实如下:
一、未经备案向客户推介销售非保险金融产品;
二、销售误导;
三、未按规定制定和执行个人保险代理人管理制度;
四、未登记所属保险代理人接受的处罚信息;
五、未如实记录和发放银保代理人佣金;
六、未按规定对保险从业人员开展培训。
同时,黄柳勤时任平安人寿深圳分公司银行保险部运营支持团队经理,对平安人寿深圳分公司未如实记录和发放银保代理人佣金,以及未按规定对保险从业人员开展培训的行为负有责任被监管警告,并罚款7.5万元;
孙勇时任平安人寿深圳分公司副总经理,对平安人寿深圳分公司未如实记录和发放银保代理人佣金的行为负有责任被监管警告,并罚款7万元;
李恒时任平安人寿深圳分公司副总经理,对平安人寿深圳分公司未如实记录和发放银保代理人佣金的行为负有责任被监管警告警告,并罚款5万元;
孙荣丹时任平安人寿深圳分公司个险管理部经理,对平安人寿深圳分公司未按规定制定和执行个人保险代理人管理制度、未登记所属保险代理人接受处罚信息的行为负有责任被监管警告,并罚款1万元;
李翔时任平安人寿深圳分公司销售企划部经理,对平安人寿深圳分公司未经备案向客户推介销售非保险金融产品、销售误导的行为负有责任被监管警告,并罚款14万元;
王玮时任平安人寿深圳分公司副总经理,对平安人寿深圳分公司未经备案向客户推介销售非保险金融产品、销售误导的行为负有责任被监管警告,并罚款14万元。







标签: 平安
相关文章
-
平安银行热点新闻,金融创新助力实体经济发展详细阅读
近年来,随着我国金融市场的不断深化和金融科技的快速发展,平安银行紧跟时代步伐,不断创新金融产品和服务,积极助力实体经济发展,平安银行一系列热点新闻引起...
2025-11-02 9 平安
-
平安头条资讯怎么关闭详细阅读
保险行业的创新与未来在当今快速发展的保险行业中,信息的及时性和准确性至关重要,平安头条资讯作为中国保险行业的 leading platform,以其专...
2025-10-31 11 平安
-
聚焦公安热点新闻,守护平安,彰显正义详细阅读
随着社会的发展和进步,公安工作在维护国家安全、社会稳定和人民利益方面发挥着越来越重要的作用,近年来,我国公安部门在打击犯罪、服务群众、维护社会治安等方...
2025-10-27 21 平安
-
热点新闻警察,守护平安的守护者详细阅读
近年来,随着社会的发展和科技的进步,热点新闻层出不穷,其中警察的身影屡屡出现在各大媒体,成为人们关注的焦点,他们,是守护平安的守护者,是人民群众的贴心...
2025-09-25 30 平安
-
曹慰出任平安银行信用卡中心总裁 任职资格尚待核准详细阅读
8月8日金融一线消息,“平安票号”微信公众号显示,Visa全球高级副总裁兼大中华区总裁于雪莉一行来访平安银行。平安银行行长助理王军、平安银行信用卡...
2025-08-08 18 平安
-
险资持续看好 平安资管增持招行H股详细阅读
上证报中国证券网讯(记者 周亮)银行股凭借红利底色与避险属性,投资价值仍持续凸显。港股大行股息优势突出,险资等长期基金普遍加大红利股配置力度。昨晚...
2025-06-05 40 平安
