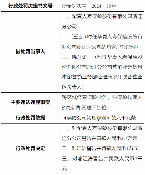
华夏人寿浙江分公司被罚:因跨区域经营保险业务等
9月9日金融一线消息,国家金融监督管理总局浙江监管局行政处罚信息公开表显示,华夏人寿保险股份有限公司浙江分公司因跨区域经营保险业务以及对保险代理人的培训和管理不到位,被国家金融监督管理总局浙江监管局警告并罚款人民币3.7万元;同时,两名相关责任人被警告,并累计罚款人民币1.7万元。


标签: 华夏
相关文章
- 
                        
                        华夏基金旗下“红色火箭”小程序侵害用户权益被通报点名,30天限期整改详细阅读
                            
                            炒股就看金麒麟分析师研报,权威,专业,及时,全面,助您挖掘潜力主题机会! 文/新浪财经上海站 时行工作室 近日,上海市通信管理局发布通报称...
2025-08-11 49 华夏
 - 
                        
                        华夏人寿处罚落地:公司被吊销业务许可证 两名责任人被终身禁业详细阅读
                            
                            新京报贝壳财经讯(记者潘亦纯)8月1日,国家金融监督管理总局发布行政处罚信息公示列表显示,华夏人寿及相关责任人员因报送的报告中存在虚假记载和重大遗...
2025-08-02 50 华夏
 - 
                        
                        华夏上证基准做市公司债ETF大宗交易折价成交50.00万股详细阅读
                            
                            华夏上证基准做市公司债ETF07月23日大宗交易平台共发生1笔成交,合计成交量50.00万股,成交金额5051.80万元。成交...
2025-07-23 40 华夏
 - 
                        
                        华夏金租获批增加注册资本30亿元详细阅读
                            
                            7月22日金融一线消息,国家金融监督管理总局上海监管局发布批复,同意华夏金融租赁有限公司以未分配利润转增资本方式增加注册资本30亿元人民币。增资后...
2025-07-22 61 华夏
 - 详细阅读
 - 
                        
                        重磅!华夏北京保障房REIT扩募正式获批详细阅读
                            
                            来源:华夏REITs 2025年3月26日,中国证监会官网和上海证券交易所官网显示,华夏北京保障房REIT(基金代码:508068)扩募申请正...
2025-03-27 100 华夏
 
